Written by: Alexander Reardon, MD (NUEM ‘26) Edited by: Diana Halloran, MD (NUEM ‘24)
Expert Commentary by: David Zull, MD
The prevalence of alcohol use disorder and emergency department (ED) visits related to alcohol continue to grow in the United States. Recent survey data from April 2012 through June 2013 estimated that 13% of adults had a 12 month prevalence of alcohol use disorder (AUD) (up from 8.5%) and that 29% of adults had a lifetime prevalence of AUD. ED visits related to alcohol also rose as much as 61% from 2004 to 2014 and that trend seems unlikely to have slowed. Recent studies have found an association between alcohol-related ED visits and patient mortality. Despite this, it has been estimated that only about 2% of patients with AUD are receiving medications to help with cravings and prevent alcohol-related morbidity.
In 2023, American Academy of Emergency Medicine highlighted the management of alcohol intoxication, withdrawal and initiation of medication assisted treatment (MAT) given the rising prevalence of alcohol-related emergency department visits and the need for effective interventions. An alcohol related emergency department visit represents a critical intervenable moment to offer our patients medication that, when combined with psychosocial interventions, has been shown to improve outcomes. Many ER visits related to alcohol appropriately prompt consideration of developing alcohol withdrawal and whether the patient may necessitate benzodiazepines. Benzodiazepines (BZD) are effective in treating the symptoms of acute withdrawal, but there is no evidence that short-term BZDs reduce long-term drinking.
The AAEM paper linked above highlights 3 medications that could be offered to reduce cravings for patients with AUD: naltrexone, acamprosate, and disulfiram. Of these, naltrexone is best suited for ED initiation as it is not necessary to be abstinent from alcohol prior to starting the medication. Naltrexone has been shown to reduce drinking days, rates of relapse to heavy drinking, hospital readmissions and ED utilization rates. Of note, it is contraindicated in patients with recent opioid use as it will precipitate withdrawal, and in patients with acute hepatitis or liver failure. Patients in the ED with AUD can also be initiated on gabapentin and naltrexone in combination. This combination is safe, has a relatively benign side effect profile, and has demonstrated synergistic improvement in patient-centric outcomes.
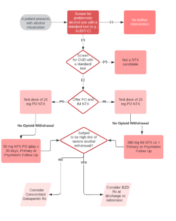
However, the oral formulation of Naltrexone is a daily medication with a half-life of about 13 hours, and the efficacy of the medication is dependent on a multitude of structural and personal factors, such as cost, co-existing depression, and access to refill prescribers, that can undermine adherence in even our most motivated patients. In 2006, extended-release naltrexone (XR-NTX) was approved for use in patients with AUD. It is administered intramuscularly every 4 weeks at a dose of 380 mg. A recent meta-analysis found that XR NTX significantly reduced total drinking and heavy drinking days per month compared with individuals receiving a placebo, and the effect was larger in the studies that did not require patients to be abstinent at initiation. XR NTX initiation in the emergency department has been demonstrated to be both feasible and efficacious. A practical approach to the administration of this medication is detailed below in Figure 1.
Emergency physicians are uniquely positioned to intervene with patients who have AUD. We bear witness to the impact of dangerous drinking on every shift, and we can offer patients more than just “metabolizing to freedom” by identifying at-risk drinking and initiating effective treatment.
Naltrexone is a safe, effective addition to the emergency physician’s toolkit that, especially when combined with peer navigation and community based follow up, can truly make a difference.
Expert Commentary
Emergency physicians should be familiar with the options for the management of AUD beyond just MTF (metabolize to freedom). All patients should be offered anti-craving management and be encouraged to seek support like AA.
Naltrexone is the preferred anti-craving agent for its ease of dosing (once daily) and lack of side effects. Concomitant OUD, severe liver disease and allergy are the only contraindications. Unfortunately, failures are seen due to skipping or discontinuing therapy, thereby leading to relapse. A recent study, however, (Am J Psychiatry 2022 Dec: 179(12):915-926) demonstrated that PRN use of oral Naltrexone can help patients decrease the amount of alcohol consumed that day and may help to abort binging behavior.
Depot Naltrexone (Vivitrol) provides sustained activity minimizing the risk of relapses overcoming the compliance issue. Depot Naltrexone 380mg is injected IM in the upper outer quadrant of the buttock to avoid neurovascular structures and is repeated at 4 week intervals. Studies using Vivitrol in the ED at time of discharge have shown decreased return visits for intoxication and reported a decrease in average alcohol consumption.
Acamprosate, an agent that is equal to Naltrexone in it’s anti-craving effect, has traditionally been used only after the patient is past the withdrawal phase and is only seeking anti-craving therapy. Naltrexone is often started during the withdrawal phase for greatest efficacy in fighting cravings later, but it has no effect on withdrawal symptoms. Research on the mechanism of acamprosate has revealed that it acts by NMDA inhibition and clinical studies have shown that the drug has an anxiolytic effect as well as improving sleep, hence providing both anti-craving benefit as well as ameliorating withdrawal symptoms. The use of acamprosate for both withdrawal symptoms and craving is currently off label and the inconvenience of TID dosing may deter many patients. (Br J Clin Pharmacol. 2014 Feb;77(2):315-23)
Gabapentin has been touted as an option to treat withdrawal symptoms as well as providing anti-craving benefits. A common regimen for alcohol withdrawal is starting at 900mg TID for 3 days then 600mg TID for 3 days, followed by 300mg TID as maintenance therapy to combat alcohol cravings. Data is mixed regarding its efficacy but it has become a common practice. (Subst Use Misuse. 2023;58(13):1643-1650.)
Topiramate has similar efficacy to Naltrexone, but the dose must be increased by 25mg per week, which makes it impractical for use in the ED plus side effects of cognitive impairment, dizziness and weight loss may decrease its appeal.
GLP-1 receptor agonists injected weekly such as semaglutide and exenatide have demonstrated reduced alcohol craving and decreased heavy drinking days. The effect seems to be nonspecific such that smoking (and food intake) also decreases. More research is ongoing. (JAMA Psychiatry 2025 Feb 12;82(4):395–405.
No discussion of AUD management is complete without mentioning Disulfiram. Disulfiram inhibits the enzyme Aldehyde Dehydrogenase which leads to accumulation of acetaldehyde. Acetaldehyde results in severe nausea and vomiting which can be used as a deterrent to drink. Acetaldehyde in large concentrations may lead to hypotension from vasodilation and in susceptible individuals, myocardial dysfunction, myocardial infarction and cardiac arrest. (Fatal Disulfiram-Ethanol Reaction in a patient with Preexisting Cardiac comorbidities. Cureus, April 2025) In addition to the dangers of this punitive preventive therapy, there are the impracticalities in using Disulfiram, notably that the patient must be abstinent from alcohol for over 48 hours before starting therapy plus the drug must be taken daily to be effective. Consistent drug levels are necessary for full efficacy such that PRN use is ineffective and dangerous.
David Zull, MD, FACEP, FACP, FASAM Professor of Emergency Medicine and Internal Medicine Northwestern Memorial Hospital, Feinberg School of Medicine
How To Cite This Post:
[Peer-Reviewed, Web Publication] Reardon, A. Halloran, D. (2025, June 10). Alcohol Use Disorder Beyond “Metabolize to Freedom” [NUEM Blog. Expert Commentary by Zull, D]. Retrieved from http://www.nuemblog.com/blog/AUD-beyond-MTF.
